EndoTool seamlessly connects with any EHR, helping optimize workflows and minimize errors. New technology should simplify, not complicate. With EndoTool, you can integrate effortlessly with any EHR, eliminating the need for multiple systems and duplicate documentation.

Optimize workflow. Minimize errors.
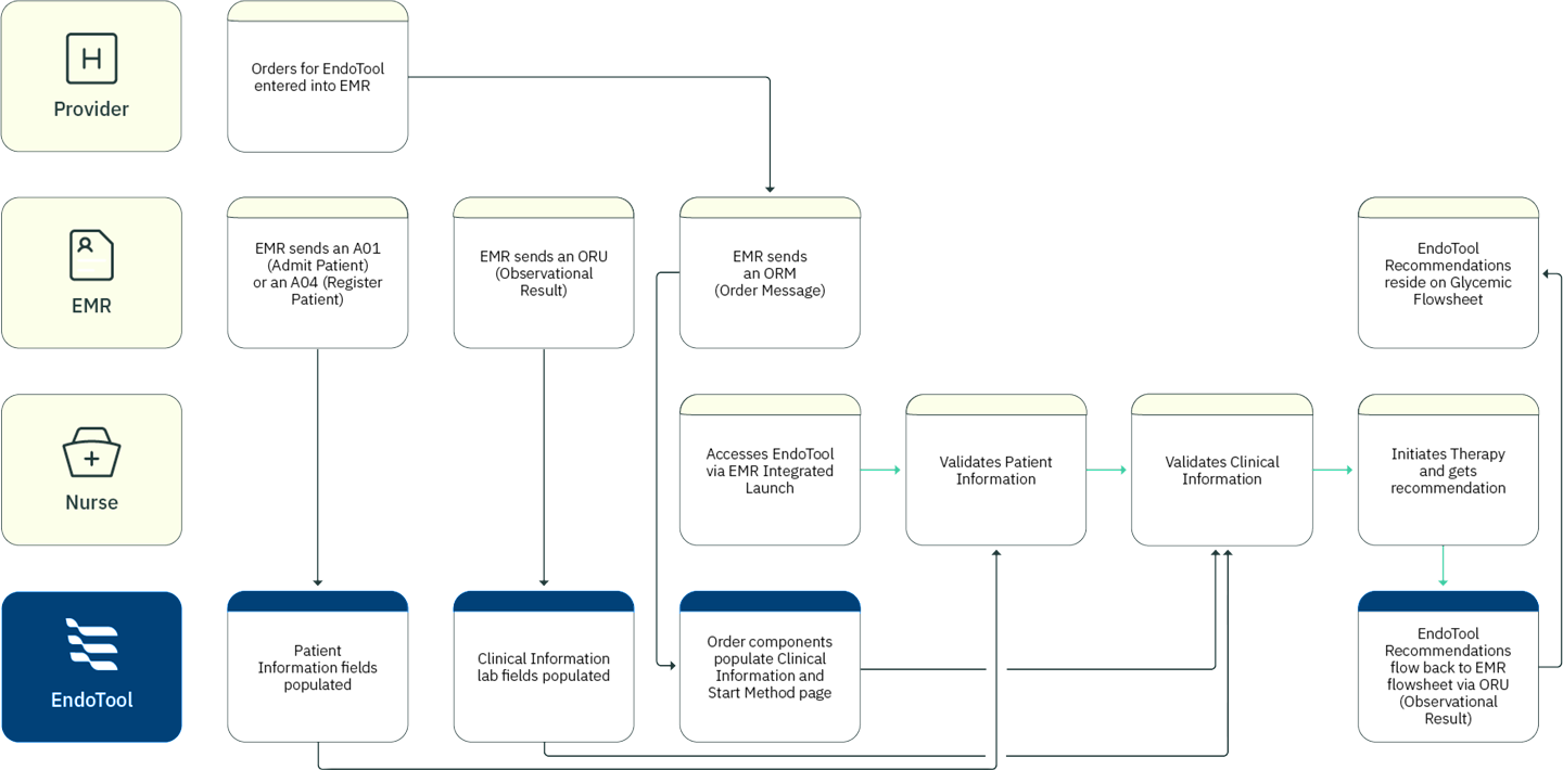
EHR integration and interfacing enables EndoTool to work seamlessly within your existing network, helping optimize workflow, enhance productivity and enable more time to be spent on patient care. With EHR integration, clinicians can launch EndoTool via a single click from within a patient's chart in the electronic medical record and have patient details and values automatically populate to EndoTool.
Streamlined workflow
Minimized human error
Reduced burden of data entry
Automated documentation
Built for seamless connectivity
Reduce data entry
EndoTool integrates seamlessly with all leading EHR systems. With a single click, clinicians can access the EndoTool Patient Details page to enter blood glucose information and receive insulin dosing recommendations.Reliable interfacing
EndoTool connects with hospital information systems using HL7 protocols, allowing smooth data exchange for treatments, lab values, patient information, and provider orders.Expert technical support
Hospitals using EndoTool benefit from 24/7/365 support from Monarch’s clinical and technical specialists. We ensure that all EHR integrations and interfaces are properly deployed and maintained.Tested and trusted
Through extensive feedback and real-world use in diverse healthcare settings, we’ve honed the integration process to make sure that your system will meet the highest standards of performance and reliability.Integrations
Compatible with leading EHR systems
EndoTool integrates with all major EHR systems. Can't see yours? We can integrate with any EHR, please contact us for more information
Get the most from EndoTool EHR Integration Workflow

Proven by the numbers
success rate in integrating with various hospital EHR systems.
of client hospitals report high satisfaction with EndoTool's implementation teams.
dosing calculations since EndoTool's inception, showcasing the trust hospitals place in our system.
is our support team’s average response time, providing prompt assistance for all enquiries.
Trusted by the best
Discover why leading hospitals choose EndoTool

Trinity Health’s 18-Year Journey with EndoTool®

Tracey Melhuish, RN, MSN, CCRN
Clinical Practice Specialist Critical Care

Beacon Health System’s Successful Journey to Zero Hypo

Kim Henke
RN, MSN, MPA, CCRN-CSC CNS for Critical Care Services

Integrating EndoTool into Northside’s existing systems and workflows was a concerted effort involving critical care teams, clinicians, pharmacy staff, IT professionals, diabetes educators, and providers.

Dr James S. Lee, MD
Physician Lead Inpatient Internal Medicine, Northside Hospital Gwinnet
A direct path to quality care
Get in Touch
Ready to get started?
"*" indicates required fields





